Экономика строительства. Практикум
15.87
BYN
Доставка в Минск:
16 Апреля (Чт) - 17 Апреля (Пт)
Доставка в регионы:
20 Апреля (Пн) - 22 Апреля (Ср)
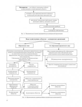
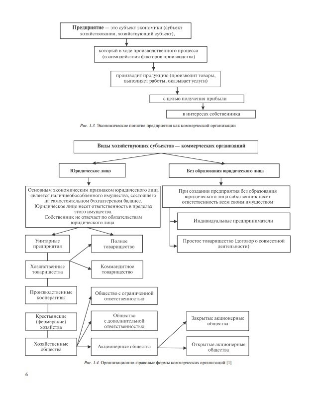
Практикум предназначен для закрепления знаний по теоретическому курсу дисциплины «Экономика строительства». Материал представлен в наглядной форме с использованием структурно-логических схем и таблиц. Даны примеры решения задач и задания для самостоятельного выполнения.
Для студентов УВО по специальностям «Экономика и управление на предприятии», «Промышленное и гражданское строительство», «Экспертиза и управление недвижимостью», «Производство строительных изделий и конструкций». Будет полезен преподавателям, учащимся колледжей.
Артикул
u628572
Издательство
Автор
Штрих код
9789850628572
Год
2017
Страниц
120
Язык
Русский
Вес
310 гр.
Изготовитель
РУП «Издательство "Вышэйшая школа"», РБ, г. Минск, пр. Победителей, д. 11
Предмет
Назначение


Будьте первыми, кто оставит отзыв!